人事労務相談など東京都新宿区の社会保険労務士事務所 社会保険労務士法人KMCパートナーズからのお知らせ

 MENU
初回相談無料 お電話のお問い合わせ 03-3226-0876 メールでのお問い合わせはこちら

お知らせ

  1. ホーム
  2. ニュース

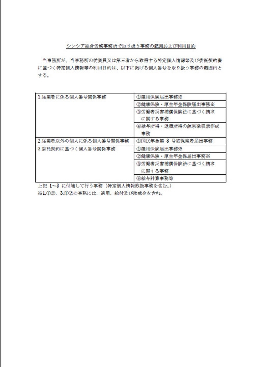
特定個人情報等の適正な取扱いに関する基本方針
(2017.03.01)



 

 


平成29年3月分からの協会けんぽの健康保険料率及び介護保険料率
(2017.02.24)

平成29年度の協会けんぽの健康保険料率及び介護保険料率が変更になります。

 

3月分(4月納付)から改定になるため、給与計算で注意してください。

 

都道府県ごとの保険料額表は、こちら(協会けんぽのホームページ)でダウンロードできます。

 

 

 


平成27年1月号シンシア通信をアップいたしました。
(2015.01.05)

1月号のシンシア通信(平成27年4月1日施行の法律)をアップいたしました。

 

顧問先様専用ページからダウンロードできます。

※顧問先様専用ページのパスワードが変更となりましたのでご注意ください。

 

ご不明点等ございましたら、お気軽にご連絡ください。

 

 

 


平成26年11月号シンシア通信をアップいたしました。
(2014.11.06)

11月号のシンシア通信(過労死等防止対策推進法)をアップいたしました。

 

顧問先様専用ページからダウンロードできます。

 

ご不明点等ございましたら、お気軽にご連絡ください。

 

 

 


平成26年10月号シンシア通信をアップいたしました。
(2014.10.08)

10月号のシンシア通信(年次有給休暇取得促進期間)をアップいたしました。

 

顧問先様専用ページからダウンロードできます。

 

ご不明点等ございましたら、お気軽にご連絡ください。

 

 

 


PAGE TOP